Do you like my hacking? If so, please consider leaving something in the
Fediverse (Mastodon etc): @Sprite_tm@social. spritesmods.com
Recently, I saw hackaday featuring a small circuit which would flicker two leds irregularly when it was dark. The device was meant to replace a regular lightbulb in a jack o' lantern, and I'm sure it did a great job scaring off children and looking overall impressive. The article written about this schematic indicate that the circuit is built out of two seperate projects: one that basically lit a led when it is dark, and another one that flickers two leds. The schematic reflects that: it's sortta divided in an analog part consisting of transistors and resistors, and a digital part with the two leds and a microcontroller.

While there's absolutely nothing wrong with mashing two existing designs together to quickly archieve what you want, I'd like to show you that with some thought it's usually possible to reduce the component count. When you want to make multiple devices, this means that with a little investment in thinking the schematic through and modifying the firmware, you can save yourself time and money soldering the devices later. For example: The Hackaday circuit consists of 10 components. I'll show you how to get by with only 4 of them, without affecting the functionality. This means a decrease of 60% in component count!
How do we make 6 components disappear? We need the following functionality:
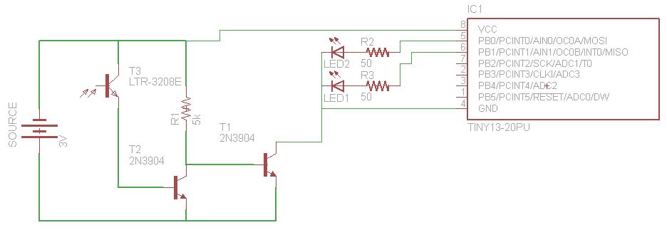
The smallest schematic I could come up with looks like this:

As you can see, the schematic is reduced to something that at first sight looks
like something that's reduced beyond the limits of the functionality: it's hard to believe,
for example, that the device still is photosensitive. Let's
see what's pulled out and what replaces it.
1 Next »